NISSIN HOME
NISSIN BLOG
スタッフの日々の気づきや出来事を随時更新しております。
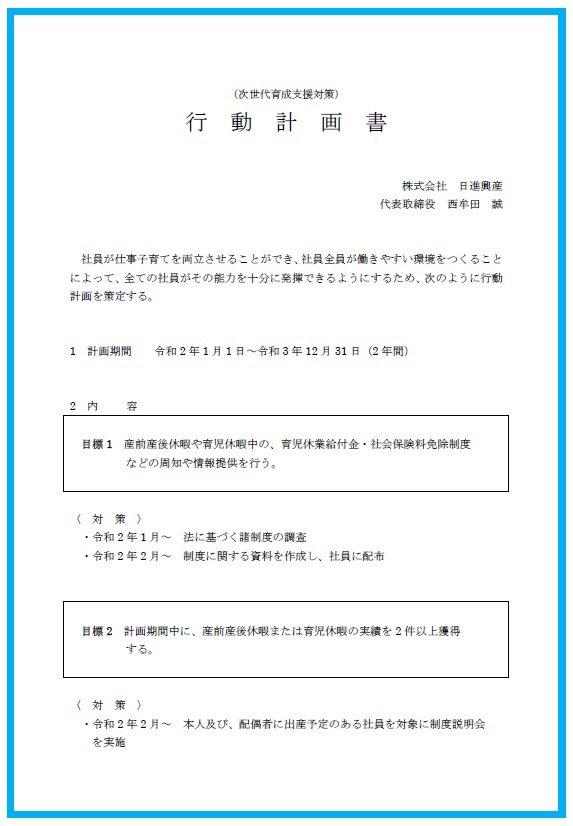
一般事業主行動計画の公表について
2020.02.04
一般事業主行動計画の公表について株式会社日進興産は「次世代育成支援対策推進法」に基づき「一般事業主行動計画」を公表いたします。次世代育成支援対策推進法とは、次世代の社会を担う子どもたちが健やかに生まれ、育成される環境の整備を行うための法律です。この法律に基づき、当社も従業員が仕事と子育てを両立できるようか環境を整備する一端を担い、次世代育成支援対策として「一般事業主行動計画」を策定しております。◼️当社の取り組み◼️
お客様にご満足いただける家づくりを叶えるために、各部門のスペシャリストがお客様をしっかりサポート いたします!お困りのことがありましたら何でもお気軽にご相談ください。お客様の悩みをスタッフ一同、 親身になって解決いたします!